How Are the Characteristics of Life Dependent on Metabolism
The life cycle of this parasite can be said to start when the metacyclic trypomastigotes stage of the parasite is deposited on the skin of the host mammal eg. Rather than transmitting the parasite through a bite during feeding as is the case with Salivaria species the insect vector reduviid bug in this case excretes the parasite.
What Is Life Article Intro To Biology Khan Academy
Increasing the dose of the drug may be able to restore the original response.
. Tachyphylaxis Greek ταχύς tachys rapid and φύλαξις phylaxis protection is a medical term describing an acute sudden decrease in response to a drug after its administration. A rapid and short-term onset of drug toleranceIt can occur after an initial dose or after a series of small doses.
Double Edge Sword Roles Of Iron In Driving Energy Production Versus Instigating Ferroptosis Cell Death Disease
3 1 What Are The Characteristics Of Life Astrobiology Learning Progressions Education Astrobiology
Bacteroides Thetaiotaomicron Uses A Widespread Extracellular Dnase To Promote Bile Dependent Biofilm Formation Pnas
Homocystinuria Caused By Cystathionine Beta Synthase Deficiency Genereviews Ncbi Bookshelf 酵素
Frontiers Microbiome Immunosenescence And Chronic Kidney Disease Medicine
Sustainability Free Full Text The Service Quality Dimensions That Affect Customer Satisfaction In The Jordanian Banking Sector Html
Dose Dependent Effects Of Anthocyanin Supplementation On Platelet Function In Subjects With Dyslipidemia A Randomized Clinical Trial Ebiomedicine
Opioids For Chronic Pain Management In Patients With Dialysis Dependent Kidney Failure Nature Reviews Nephrology
Characteristics Of Life 8 Examples Tutors Com
What Is Life Article Intro To Biology Khan Academy
How Photosynthesis And Its Light And Dark Reactions Work Britannica
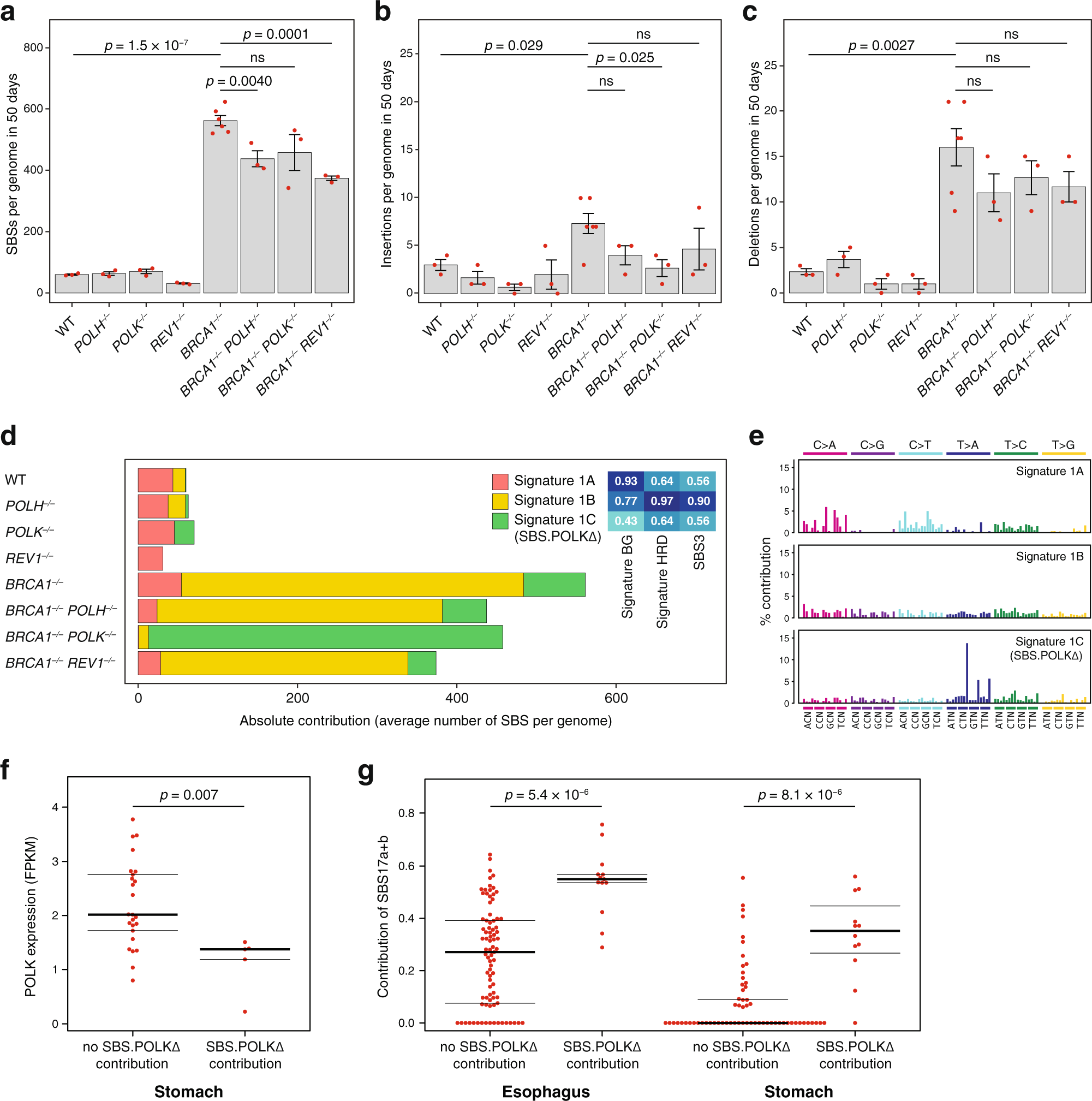
Brca1 Deficiency Specific Base Substitution Mutagenesis Is Dependent On Translesion Synthesis And Regulated By 53bp1 Nature Communications
Frontiers Sars Cov 2 And The Host Cell A Tale Of Interactions Virology
Als Linked Fus Mutations Dysregulate G Quadruplex Dependent Liquid Liquid Phase Separation And Liquid To Solid Transition Journal Of Biological Chemistry
8 Characteristics Of Life Tree Graphic Organizer Characteristics Of Living Things Biology Worksheet Tree Graphic
Discovery Of A Ni2 Dependent Guanidine Hydrolase In Bacteria Nature
Sustainability Free Full Text The Service Quality Dimensions That Affect Customer Satisfaction In The Jordanian Banking Sector Html

Comments
Post a Comment